023天下智能大会智能科技展
5月18日至21日,,,,,,2023第七届天下智能大会在天津国家会展中心举行。。。。作为一场全球性科技盛会,,,,,,大会搜集海内外先进手艺应用场景,,,,,,集中展示全球智能领域前沿科技效果。。。;;嵘希,,,,星际GIS统一开发协同平台依附其强性能、高稳健性乐成入选“2023第七届天下智能大会前沿科技效果”,,,,,,并于5月20日下昼在天津国家会展中心登录大厅中央宣布区重磅宣布!

星际公司手艺研发中心主任高健宣布产品
随着新基建及信息化手艺的快速生长,,,,,,海量的时空数据存储、治理和治理成为一个现实难题。。。。在此配景下,,,,,,星际空间充分验展地理信息行业十余年的自主研发和立异手艺优势,,,,,,推出星际GIS统一开发协同平台,,,,,,作为搭建时空数据底座的要害基础设施平台,,,,,,可实现海量多源异构时空数据空间化、时序化、细腻化治理,,,,,,让时空大数据真正可知可感可用。。。。
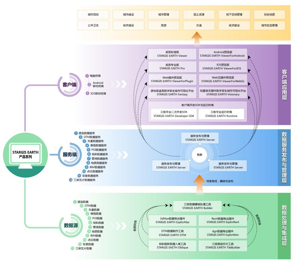
星际GIS统一开发协同平台是接纳低耦合、高扩展、强设置的手艺架构,,,,,,融合自主研发的GIS引擎与事情流引擎,,,,,,为GIS数据的治理、共享交流、GIS系统的快速搭建和图文一体化办公系统的可视化搭建提供低代码的基础平台工具。。。。平台接纳统一的、自主研发的底层内核,,,,,,具备效率高、性能好、易使用、高扩展等特点,,,,,,产品舷笼罩数据处理与集成、服务宣布与治理、客户端应用和二次开发等智慧都会空间底座建设全历程。。。。平台周全支持种种主流信创CPU、操作系统及数据库,,,,,,并已完成与麒麟、驮市砣国产操作系统的兼容适配,,,,,,能够在Linux系、Windows系、Android以及iOS等多种操作系统上高性能运行。。。。

产品系统图

产品界面
星际GIS统一开发协同平台具备六大能力:
多维时空信息的整合能力
平台通过构建统一空间模子,,,,,,支持多源异构的二维、三维、BIM、地下管网、地质、物联感知数据、非结构化数据等全时空数据的汇聚。。。。同时,,,,,,通过搭建统一的资源服务中心,,,,,,能够提供全天候的数据对外服务共享交流能力。。。。

高并发高吞吐量的空间数据服务能力
基于C++开发语言的跨平台GIS内核和多路复用异步网络内核构建的高并发高性能的都会级地理信息数据宣布平台,,,,,,能够支持大规模用户并发会见,,,,,,知足海量时空特征信息的网络共享与终端应用。。。。经实践应用磨练能够抵达2万次/秒以上的并发响应,,,,,,知足了大规模高密度实体要素的流通加载。。。。

空间体拓扑运算能力
平台基于空间体拓扑运算的数据级信息融合和基于纹理混淆及模板过滤的渲染级可视化融合手艺,,,,,,实现冲突区域的拓扑修改和实时消隐,,,,,,大大提高了低本钱空间信息的可用性,,,,,,节约了数据加工本钱。。。。


拓扑运算实现三维修建模子单体化
大规模高细腻模子流通加载渲染能力
接纳双索引动态分页、精/简模子自动构建LOD、数据分类并发调理以及硬件资源优化设置等方式实现海量都会多维时空信息数据快速调理渲染。。。。
游戏级高保真实时渲染与仿真模拟能力
平台与游戏引擎连系,,,,,,支持人工三维细腻模子、倾斜摄影模子等数据高效渲染。。。;;谖锢硖卣鞯匿秩荆,,,,真实还原BIM、管线等模子材质效果。。。。支持对真实天下光照和天气的模拟,,,,,,实现实时光影、昼夜切换以及阴晴雨雪雾等自然特效;;支持动态水、喷泉、火焰、烟花等仿真特效,,,,,,打造虚实相容场景,,,,,,提供逼真三维展示效果,,,,,,提升用户视觉体验。。。。
地下空间实体语义化实时建模能力
基于低维几何及拓扑特征的参数化语义体模子构建要领,,,,,,实现了地下管线实时自动化建模、属性信息可视化联动更新及LOD随场景调控,,,,,,大幅降低了管线数据更新维护的本钱,,,,,,提高了渲染效率。。。。
地下空间实时建模-图形属性联动同步转变
阻止现在,,,,,,星际GIS统一开发协同平台效果已普遍应用于领土、住建、智慧都会、公安、应急等行业领域百余个信息化项目中,,,,,,笼罩天下20多个省市,,,,,,为数字孪生都会建设提供地上、地下、水上、水下、现在、未来、室内、室外全方位多维时空数字底座平台支持,,,,,,赋能经济社会数智化转型升级。。。。
未来,,,,,,星际空间作为海内领先的时空大数据智慧应用服务商,,,,,,将充分验展在人才、手艺、产品、团队等方面优势,,,,,,打造时空大数据硬核基础设施,,,,,,一连强化平台支持能力和服务能力,,,,,,起劲推动大数据手艺与经济社会千行百业深度融合,,,,,,为数字都会高质量生长添动力。。。。
第七届天下智能大会智能科技展一连举行中,,,,,,星际空间展位位于【10号馆C13】,,,,,,接待各界向导、专家、朋侪莅临展位旅行指导!